犇驰网 2025-05-22 1809浏览量
来源:盛达期货
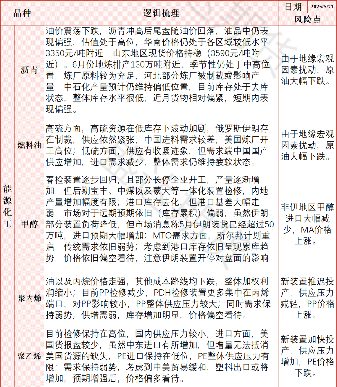
每日数据
核心逻辑
(转自:盛达期货)
上一篇:本周交易业务提示(2025.05.19-05.23)
下一篇:20年期美债拍卖惨淡,避险情绪助推金价走高