犇驰财经

每日盘点 | 市场情绪转好下大宗商品普涨,基本面无压力下铁矿明显反弹

犇驰网 2025-03-15 1549浏览量

来源:盛达期货

盛达观市

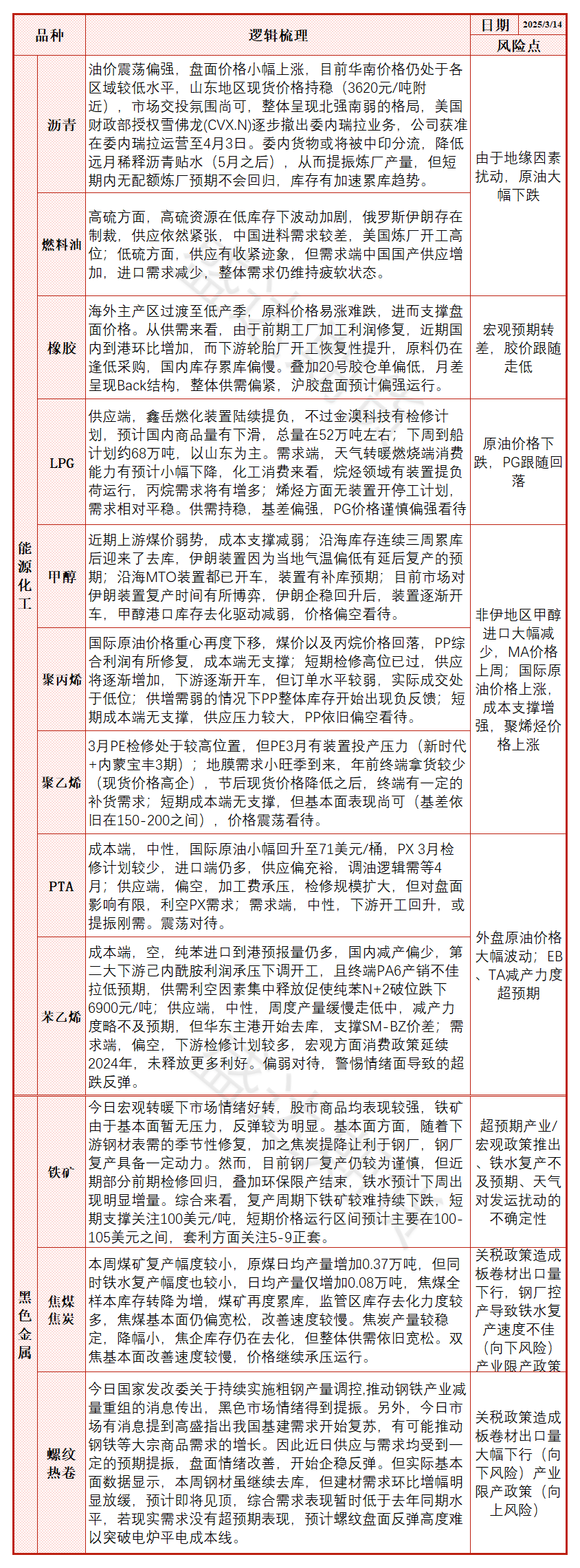
每日数据更新:

量价变动

每日数据

核心逻辑

(转自:盛达期货)

标签:
文章来源声明:犇驰网
留言与评论(共有 条评论)
   
验证码: