犇驰网 2025-03-08 2875浏览量
来源:盛达期货
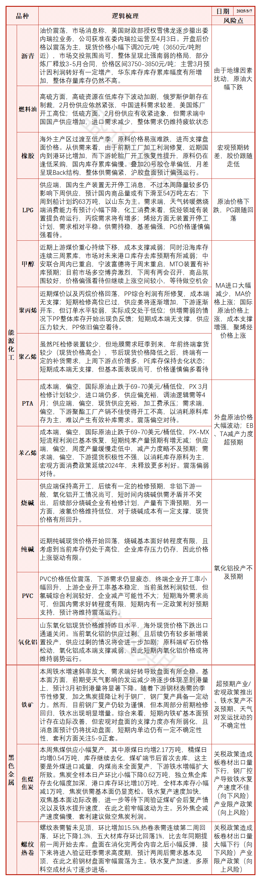
每日数据更新:
核心逻辑
(转自:盛达期货)
上一篇:大宗商品综述:油价本周下跌 铜价回落 金价基本持平
下一篇:原油:油价连续第七周下跌 全球能源供需前景引发担忧