犇驰财经

每日盘点 | 预计供应下滑,烧碱价格大幅拉升

犇驰网 2025-03-01 1624浏览量

来源:盛达期货

每日数据更新:

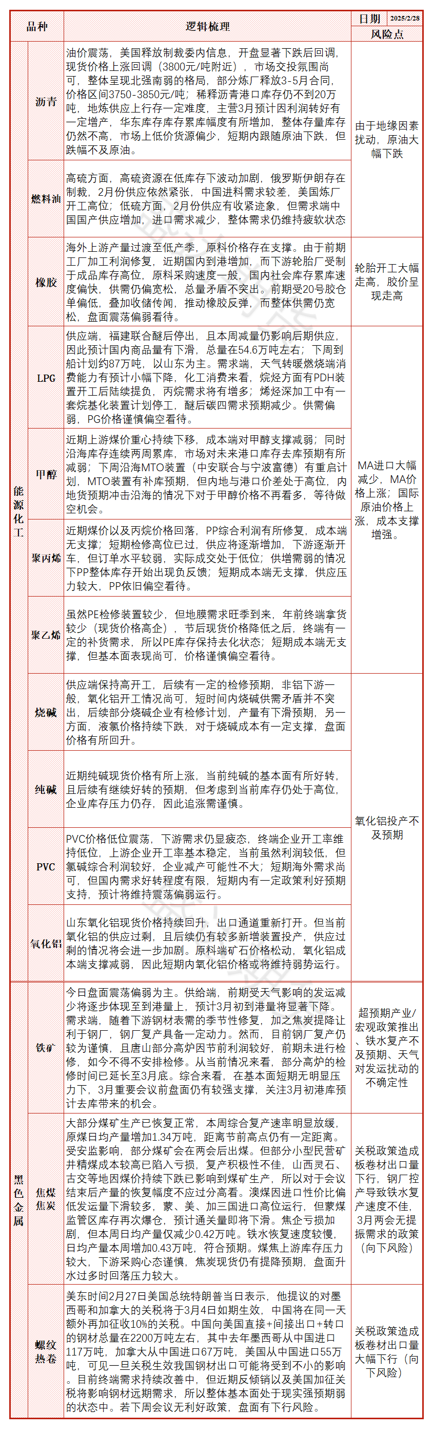
核心逻辑

(转自:盛达期货)

标签:
文章来源声明:犇驰网
留言与评论(共有 条评论)
   
验证码: